Previous Next Functional Tool Requirements Homepage  
1 Objective and Application of the Functional Tool Requirements  

Contents  
  • 1.1 Objective
  • 1.2 Subject of the Standardization
  • 1.3 Application of the Standardized Criteria Catalogue
  • 1.4 Application of the Standardized Criteria Catalogue in Actual Operation Environments
  • 1.1 Objective

    Together with the V-Model and the Methods Allocation, the functional tool requirements handle the possible application of tools in connection with System Development (SD) and the accompanying activities Quality Assurance (QA), Configuration Management (CM), and technical Project Management (PM). While the V-Model handles the "What" and the Methods Standard the "How" of the software development, the functional tool requirements are to answer the "With What" question of the realization.

    In other words, while the V-Model specifies the activities and products of the software development and the Methods Standard defines the methods to be applied to realize the activities, the functional tool requirements offer criteria for the evaluation of the functionality of tools that have to be taken into consideration when selecting tools for software projects. The functional tool requirements thus directly support the objectives of the V-Model and the Methods Standard. Apart from that they assist in achieving the following objectives in connection with project realizations in the German Federal Armed Forces:

    Increase and guarantee for the software quality:

    Minimizing the software costs for the whole lifecycle:

    Improvement of the communication between the different parties as well as a reduced dependence of the customer on the contractor:

    1.2 Subject of the Standardization

    With the help of the present standardized criteria catalogue,1 it is possible to specify with which functional requirements the tools have to be compared if they are to be applied in an SDE in projects of the Federal German Armed Forces.

    The Functional Tool Requirements do not contain any technical-organizational requirements (e. g. a regulation of a certain architecture or infrastructure) since these aspects depend very much on the corresponding environment where the assessed tool is to be applied. Technical-organizational requirements must be individually specified-depending on the corresponding operation environment1.

    Since both functional and technical-organizational requirements must be taken into consideration when selecting a tool, but the standardized criteria catalogue only contains the functional requirements, it is obvious that the standardized criteria catalogue cannot be the only basis for the selection of a tool environment. In particular it is not possible for the standardized criteria catalogue to specify which tools are actually to be applied in a certain environment.

    Apart from the individual functional requirements, the present GD 252 defines the logical structure of an SDE within the scope of an SDE reference model. This structured frame is to guarantee that only equally suitable items are compared with each other, i. e. in each tool assessment it will be exactly specified which functionality is actually meant. With regard to the structure, the SDE reference model generated in the following is therefore predominantly based on the established ECMA reference model as de-facto standard [1].

    1.3 Application of the Standardized Criteria Catalogue

    In connection with the utilization of the standardized criteria catalogue it is necessary to differentiate between the following three application situations:
    1. The support of the selection of tools for a certain operation environment.
    2. The tool evaluation independent of a project.
    3. The specification of general functional deficits of tools presently available on the market, e. g. as a basis for recommendations to the tool suppliers.
    Next, the outline of these three application situations will be described. A more detailed representation of the corresponding application scenarios can be found in the annex.

    1.3.1 Selection of Tools

    When selecting tools for an actual operation environment the following schema is used:

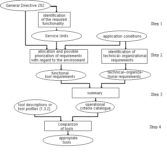
    Step 1 One of the most important tasks at the beginning of the activities in an actual operation environment includes the specification of those service units required for the realization of the tasks in this operation environment. For any further steps only those requirements are taken into consideration that are part of the service units identified here.

    Figure 1.1
    Figure 1.1: Procedure for the Selection of Tools

    Step 2 The term "application conditions" refers to those influence factors that are the cause that certain functional requirements of the standardized criteria catalogue are considered irrelevant. In the case where an actual project forms the operation environment, these influence factors can be found in the project manual. Otherwise they have to be separately documented in order to justify the selection of a certain tool.

    It is essential for the application of the standardized criteria catalog that either

    • an evaluation is realized and documented during the later adjustment (step 4) for all tools in question and for each requirement relevant to the actual operation environment
      or
    • it will be documented why the requirement is not relevant to the actual operation environment. This way, it is possible to guarantee both objectivity and traceability of the selection.
    In case it must be expected that the allocated requirements cannot be completely met by off-the-shelf tools it is necessary to specify priorities for these requirements. This particularly refers to cases where one or several of the off-the-shelf tools do not meet all of the relevant requirements in the corresponding operation environment.
    Step 3 The summary of the functional and technical-organizational requirements into an operational criteria catalogue must be homogeneous and free of inconsistencies.
    Step 4 Based on a tool profile (see section 1.3.2) or based on a tool description, each individual tool in question will be compared with the operational criteria catalogue. The results of these comparisons are used as a basis for the selection of appropriate tools for the planned application.

    1.3.2 Evaluation of the Functionality of Tools

    With regard to tools that might be applied more frequently it is possible to check in the sense of an evaluation once if the functional requirements are met. The following figure illustrates the basic procedure in connection with the evaluation of a tool.

    Figure 1.2
    Figure 1.2: Evaluation Procedure for the Functionality of a Tool

    Since the above described tool evaluation might have serious and long-term consequences, all evaluation results must be carefully confirmed.

    The listed information about the degree to which the requirements are met is valid for each tool, i.e. provided there are no modifications (e. g. new version/release). The described tool profile is utilized in the tool selection for certain operation environments, according to 1.3.1.

    1.3.3 Further Development of Tools

    The third area of application for the standardized criteria catalogue helps to detect general deficiencies in the functionality of the various tools. The procedure used to find out these deficiencies has been illustrated in Figure 1.3.

    Figure 1.3
    Figure 1.3: Specification Procedure of Tool Requirements

    General Directive No. 252 is used as a basis. It contains relevant requirements that are then analyzed with regard to the tool characteristics. Thus it can be ascertained which of the requirements cannot be met. When these analyses are available for several tools it is advisable to compare them with each other. A possible result could be a list of tool requirements that are hardly ever or never met. This list can then be used as a stimulus for the individual manufacturers to improve their tools or to upgrade the functionality of their tools.

    1.4 Application of the Standardized Criteria Catalogue in Actual Operation Environments

    The application of the standardized criteria catalogue in actual operation environments naturally results in two different limitations with regard to the entire scope of regulations:

    Previous Next GDPA Online Last Updated 01.Jan.2002 Updated by Webmaster Last Revised 01.Jan.2002 Revised by Webmaster